各市、县(区)人民政府,平潭综合实验区管委会,省人民政府各部门、各直属机构,各大企业,各高等院校:
牛头山遗址等133处(含2处扩展项目)福建省第十一批省级文物保护单位名单及保护范围,已经省政府研究同意,现予公布。
各地、各有关单位要深入学习贯彻习近平文化思想,认真贯彻落实习近平总书记关于文物工作的重要论述和重要指示批示精神,严格落实文物保护有关法律法规,切实增强文物工作责任感、使命感和紧迫感,为推动我省新时代文物事业高质量发展作出新的更大贡献。
福建省人民政府
2025年12月31日
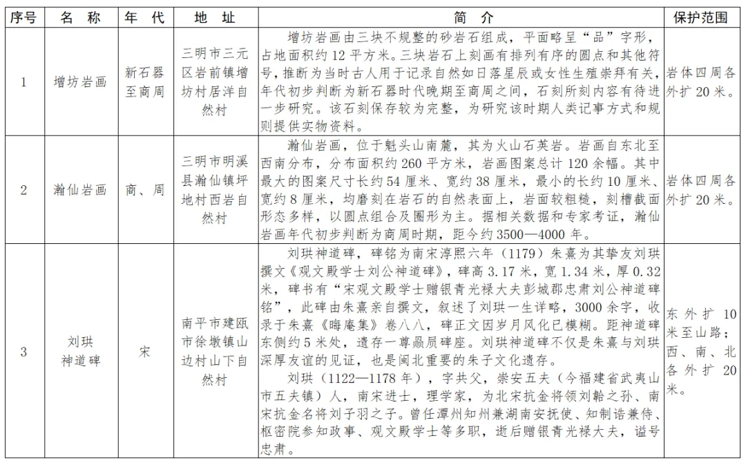
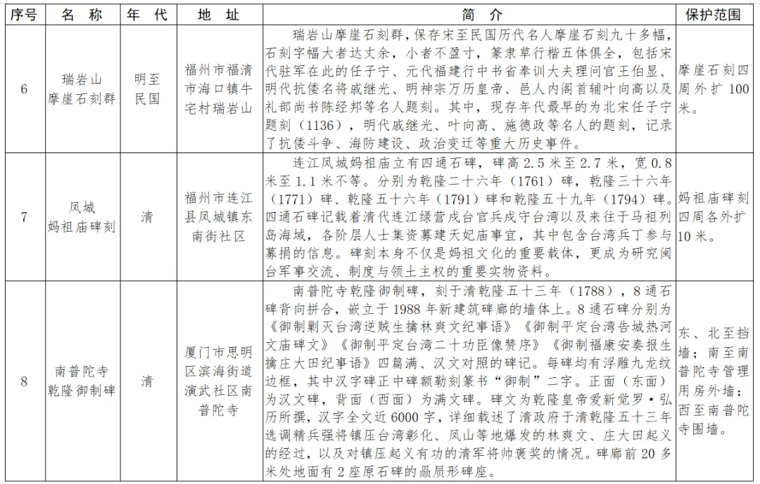
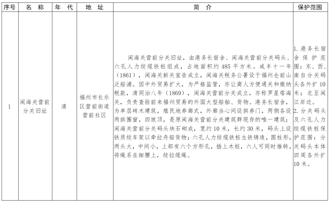
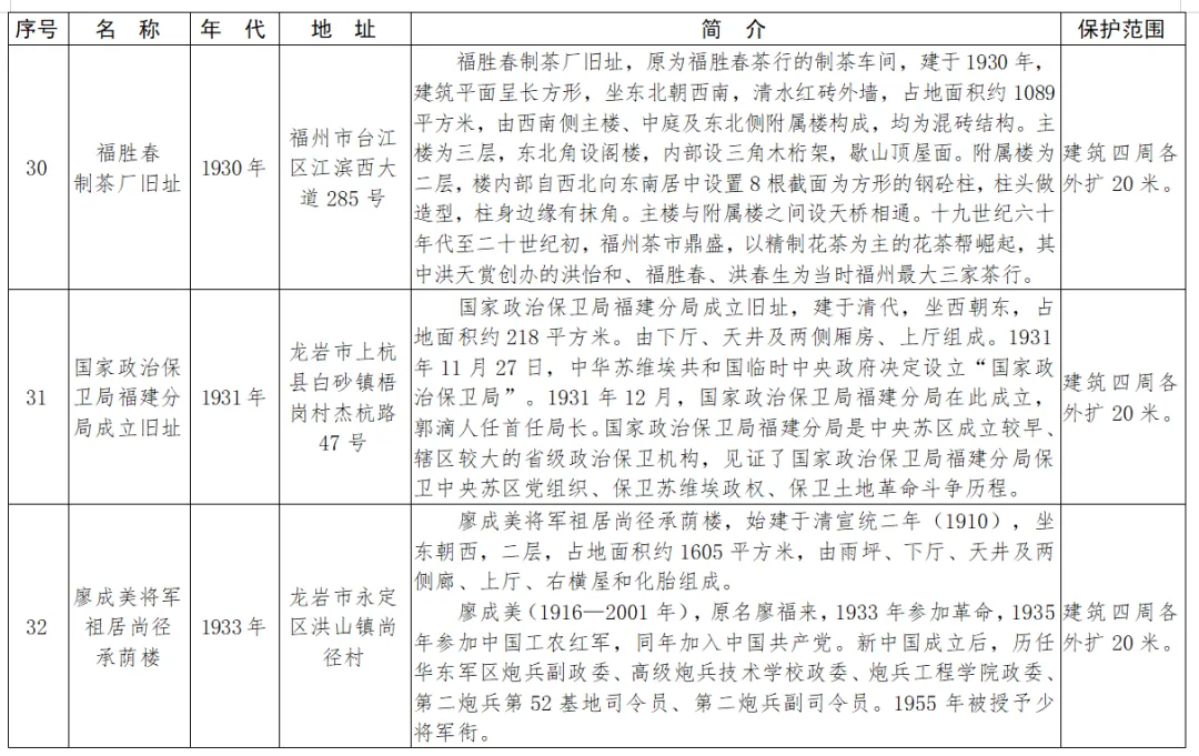
福建省第十一批省级文物保护单位名单及保护范围

























































主管单位:连城县委宣传部
主办:连城县融媒体中心
未成年专用投诉举报热线:0597-8923633
涉企网络侵权举报电话:0597-8935339